Cecile Lorrain

Fungal regulatory genomics & evolution

3D fungal genomics



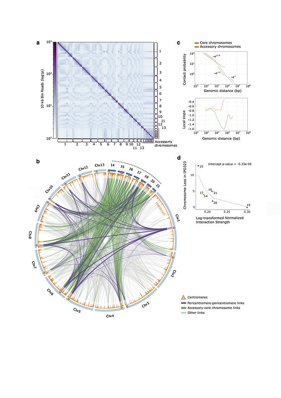
We investigate how fungal genomes fold in three dimensions and how this organization constrains gene regulation, adaptation, and pathogenicity. Using chromosome conformation capture sequencing, we map chromatin interaction domains and their boundaries, test candidate insulator motifs, and quantify long-range contacts between heterochromatin and gene-rich regions.

[Picture]
The Rabl-like three-dimensional structure of Zymoseptoria tritici is compartmentalized